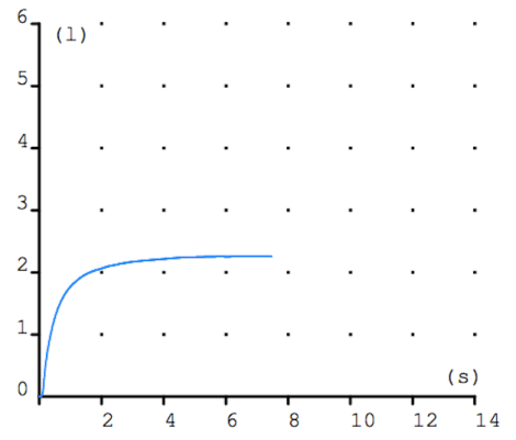
La curva volumen-tiempo representa gráficamente la cantidad de aire expulsado acumulada según transcurre el tiempo de espiración. Proporciona menor información tanto del esfuerzo inicial realizado como en datos para la interpretación pero también tiene su utilidad en el diagnóstico visual rápido de la espirometría. Una curva normal tendrá un ascenso rápido llegando a una meseta que representará el total de volumen expulsado, la capacidad vital forzada (FVC).
Patrón obstructivo
El ascenso es más lento debido a la dificultad de salida del aire. Sin embargo, la meseta alcanzada será de una altura normal. Esto es debido a que la capacidad vital forzada no se ve afectada en el patrón obstructivo puro.
Patrón restrictivo
En un patrón restrictivo, igual que en la curva flujo-volumen, la morfología es normal pero la gráfica es más pequeña.
Patrón mixto
En un patrón mixto nuestra curva compartirá características de ambos patrones y será pequeña y de ascenso lento.

28 enero, 2014 




No hay comentarios todavía... ¡Sé el primero en dejar uno!